Nature volume 592, pages421–427(2021). Published: 17 March 2021
Primate cell fusion disentangles gene regulatory divergence in neurodevelopment (霊長類の細胞融合により、神経発達における遺伝子制御の多様性を明らかにする)
Rachel M. Agoglia, Danqiong Sun, Fikri Birey, Se-Jin Yoon, Yuki Miura, Karen Sabatini, Sergiu P. Pașca & Hunter B. Fraser
Department of Biology, Stanford University, Stanford, CA, USA, Department of Psychiatry and Behavioral Sciences, Stanford University School of Medicine, Stanford, CA, USA
*スタンフォード大学は、アメリカ合衆国カリフォルニア州スタンフォード にある私立総合大学である。オックスフォード大学、ハーバード大学、カリフォルニア工科大学、マサチューセッツ工科大学と共に名門校の1つとされている。Nature誌は1869年創刊のイギリスの総合科学雑誌である。世界で特に権威のある学術雑誌のひとつと評価されている。著者の一人である三浦 悠樹先生は筑波大学医学群医療科学類卒業である。
Abstract
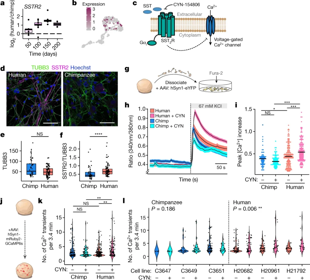
Among primates, humans display a unique trajectory of development that is responsible for the many traits specific to our species. However, the inaccessibility of primary human and chimpanzee tissues has limited our ability to study human evolution. Comparative in vitro approaches using primate-derived induced pluripotent stem cells have begun to reveal species differences on the cellular and molecular levels1,2. In particular, brain organoids have emerged as a promising platform to study primate neural development in vitro3,4,5, although cross-species comparisons of organoids are complicated by differences in developmental timing and variability of differentiation6,7. Here we develop a new platform to address these limitations by fusing human and chimpanzee induced pluripotent stem cells to generate a panel of tetraploid hybrid stem cells. We applied this approach to study species divergence in cerebral cortical development by differentiating these cells into neural organoids. We found that hybrid organoids provide a controlled system for disentangling cis- and trans-acting gene-expression divergence across cell types and developmental stages, revealing a signature of selection on astrocyte-related genes. In addition, we identified an upregulation of the human somatostatin receptor 2 gene (SSTR2), which regulates neuronal calcium signalling and is associated with neuropsychiatric disorders8,9. We reveal a human-specific response to modulation of SSTR2 function in cortical neurons, underscoring the potential of this platform for elucidating the molecular basis of human evolution.
霊長類の中でもヒトは独特な発生過程を示す。これがヒトに特異的な多くの形質の原因となっている。しかし、霊長類であるヒトやチンパンジーの初代組織を利用することができないため、ヒト進化を研究する方法は限られている。霊長類由来の誘導性多能性幹細胞を用いたin vitroでの比較手法により、細胞レベル・分子レベルで、種間の違いが明らかにされ始めている。特に、脳オルガノイドは、霊長類の神経発生をin vitroで研究するための有望なプラットフォームとして有望視されている。しかし、オルガノイドの種間の比較は、発生のタイミングや分化にばらつきがあるために複雑である。本論文の著者らは、これらの制約に対応するために、ヒトとチンパンジーの誘導多能性幹細胞を融合させて、4倍体ハイブリッド幹細胞を作製することによって、新たな研究手法を開発した。著者らはこの方法を用いて、これらのハイブリッド幹細胞を神経オルガノイドに分化させ、大脳皮質発生における種間の違いについて調べた。その結果、ハイブリッドオルガノイドは、異なる細胞タイプと発生段階にわたってシス作用性とトランス作用性の遺伝子発現の違いを解き明かすための制御系となることが分かり、アストロサイト関連遺伝子に対する選択的痕跡が明らかになった。著者らはさらに、ニューロンのカルシウムシグナル伝達を調節し、神経精神障害と関連付けられている、ヒトソマトスタチン受容体2型遺伝子(SSTR2)の発現が上昇していることを見いだした。著者らは、大脳皮質ニューロンにおいてSSTR機能調節に対するヒト特異的な反応を明らかにしており、これは、このプラットフォームがヒト進化の分子基盤の解明に役立つ可能性を明確に示している。


ハイブリッド iPS 細胞は、トランス作用性変化と非遺伝的要因の両方に起因する遺伝子発現の違いを制御する共有の細胞コンテキストを提供する。 これらの細胞株は非常に安定しており、その四倍性が種特異的な転写プロファイルを妨げないことを示している。 hyCS を使用して、hCS と cCS の違いを、シス 対 トランスまたは非遺伝的起源に由来するものとして分類した。 in vitro での皮質発生中の cis 調節の発散に関する当社のカタログには、SSTR2 などの数百の遺伝子が含まれており、その ASE は妊娠後期 (in vivo ではアクセスできない発生上重要な段階) を代表する時点で最も強かった。 ソマトスタチン作動性伝達は皮質可塑性を調節することが知られており、SSTR2 発現は神経精神疾患に関連しているため、観察された発現の種の相違は、ヒト系統における皮質機能と機能不全の両方の違いに寄与している可能性がある。 全体として、この細胞ハイブリッドプラットフォームは、ヒト進化の in vitro 研究のための強力なリソースを表し、組織全体のヒト固有の細胞表現型の起源と性質に関する質問に答える可能性がある 。 先を見据えると、この細胞融合アプローチは、疾患モデリングの既存の方法に貴重な補完を提供する可能性があり、患者およびコントロールに由来する細胞株を融合して、複雑な多遺伝子性疾患の病因を解きほぐし、同時に実験的変動を制御することができる。

2021年03月17日掲載